my projects

Legacy
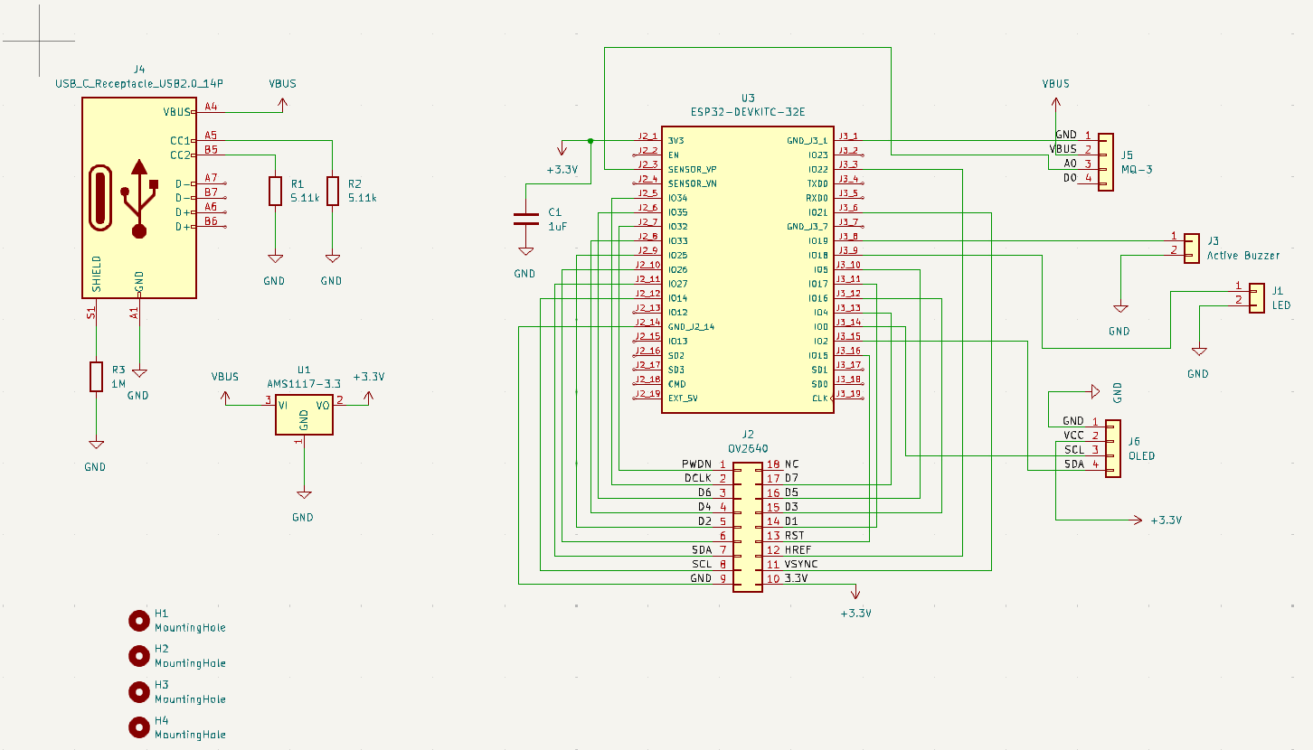
Driver Fatigue System Driver Fatigue System Driver Fatigue System

Driver Fatigue System

Raspberry Pi + ESP32-CAM + BLE + OLED + FLASK → Real-time driver alert detection.

Python OpenCV ESP32 BLE I2C GPIO
View →
Airbnb Data Ingestion Pipeline Airbnb Analytics Dashboard

Airbnb Data Querying & Analysis

Processed over 500 MB of Airbnb listing data using Python and SQL to build scalable ingestion pipelines and analytical queries for insights on pricing, reviews, and occupancy trends.

Python mySQL Pandas MongoDB
View →
Watchful Eye LA Screenshot 1 Watchful Eye LA Screenshot 2

Watchful Eye LA

Flask web app visualizing LA crime with Leaflet maps and Chart.js analytics.

Flask Leaflet Chart.js GCP SQL
View →
2025
LC3 Processor Block Diagram LC3 Processor Simulation

LC3 Processor

Custom LC3 CPU built in SystemVerilog, simulated with ModelSim and tested via assembly.

SystemVerilog ModelSim
Private Repo
Rally X Game FPGA Implementation Rally X Game Simulation in ModelSim

Rally-X Game (FPGA)

Classic Rally-X arcade game recreated in VHDL and Verilog, simulated with ModelSim and deployed on FPGA hardware.

VHDL Verilog ModelSim
View →
Illinix 391 RISC-V OS Shell Illinix 391 Virtual Memory Demo

Illinix 391 Operating System

RISC-V operating system built from scratch for UIUC ECE 391, featuring system calls, virtual memory, and multitasking drivers.

C RISC-V Operating Systems
Private Repo
2026
Illinix 391 RISC-V OS Shell Illinix 391 Virtual Memory Demo Illinix 391 Virtual Memory Demo

Webscraped Quotes Automation

Raspberry Pi-based automation script that scrapes and displays daily inspirational quotes in Python

SSH Headless Design Automation PowerShell Python
Private Repo
Illinix 391 RISC-V OS Shell Illinix 391 Virtual Memory Demo Illinix 391 Virtual Memory Demo Illinix 391 Virtual Memory Demo

ESP32 Love Box

Finite State Machine Valentine's Circuit

Hand Solder Sprite/ROM Translation OLED FSM Design Python MCU C++
Private Repo
Illinix 391 RISC-V OS Shell

AWS Medicare Data Lake

Data Lake Solution with Cloud Analytics on Quick

Glue ETL Glue Crawler S3 Athena
Private Repo